Netflix detailed on Monday a framework it has open sourced, called Dynomite, that can convert non-distributed databases such as Redis or Memcached into distributed systems. With Dynomite, single-server databases can essentially be updated to better support Netflix’s cloud-based architecture that is comprised of many microservices.
Although Netflix uses single-server databases throughout its infrastructure, it’s a chore for operations staff to have to make sure those systems can keep up with Netflix’s heavy duty traffic. Even techniques like sharding, which slices up the databases into chunks on multiple servers so the data can be more easily accessible, can prove difficult to manage without a uniform system overseeing everything.
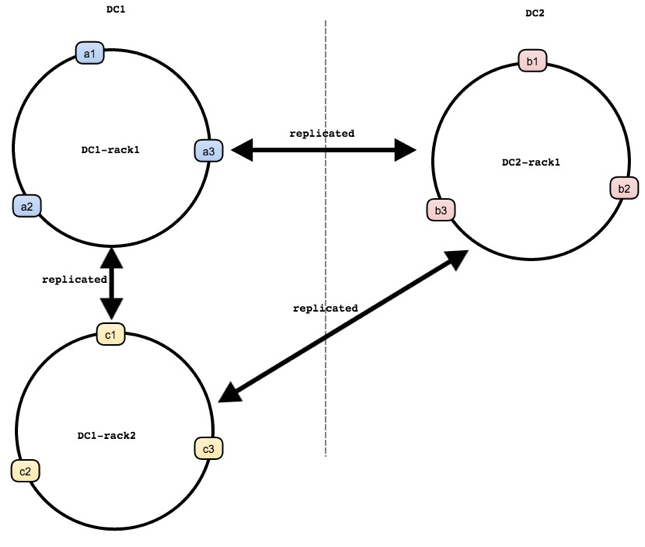
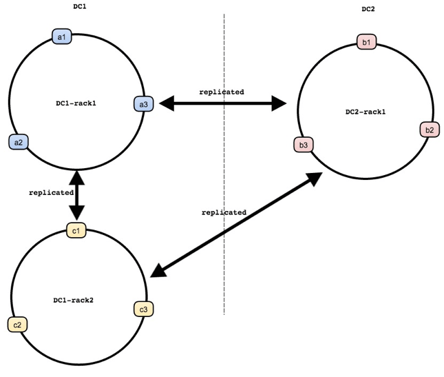
Dynomite is basically a system that calls for each single-server datastore to be cloned across multiple data centers — with each sliced up into smaller chunks or nodes — so they can be expressed and managed as individual, centralized clusters. Since these clusters contain…
Ver o post original 279 mais palavras


